Instance Verification Kit (IVK)
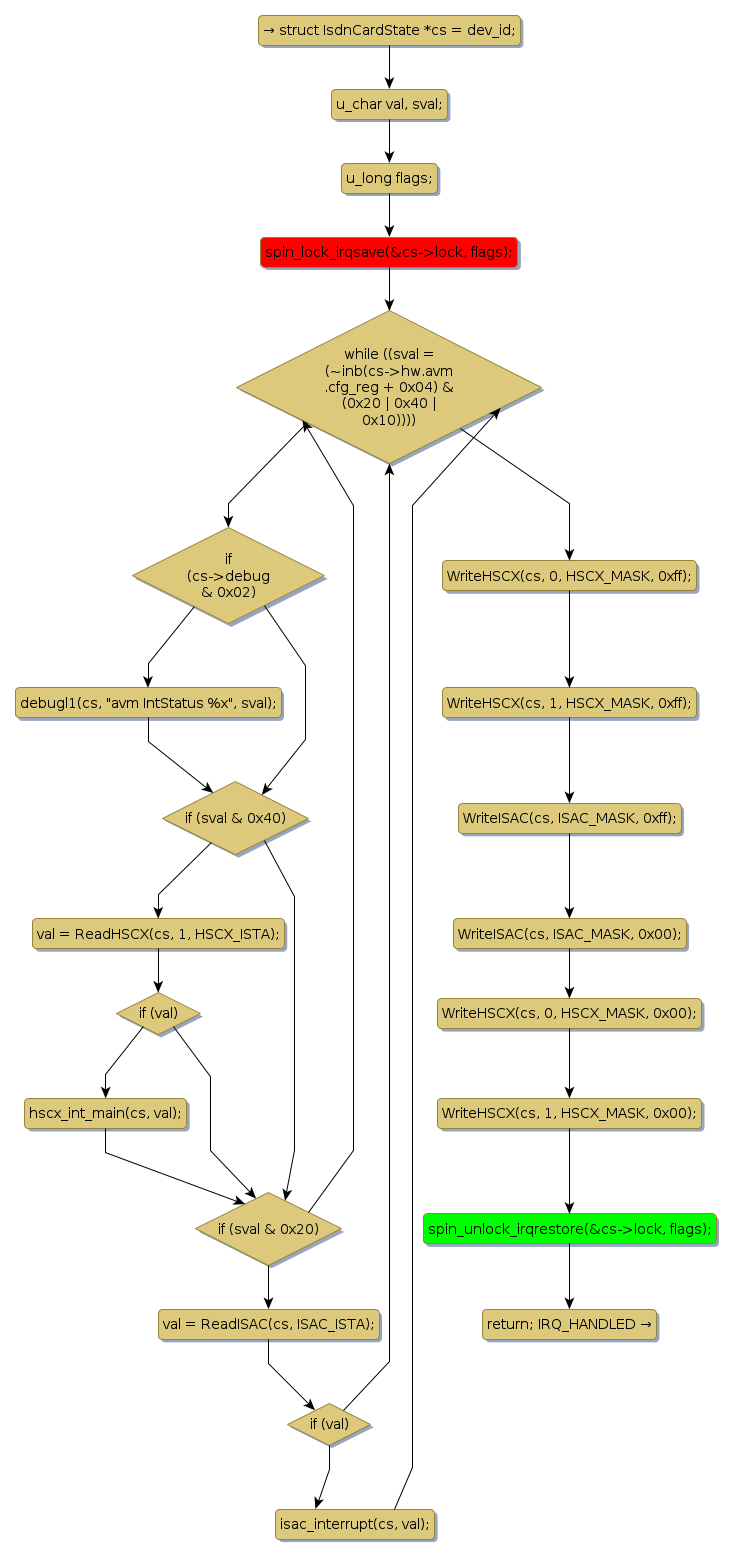
spin lock @ [3930+36+/linux-3.19-rc1/drivers/isdn/hisax/avm_a1p.c]
Instance Signature: lock
|
The Matching Pair Graph:
|
|
Function Name
|
Control Flow Graph (CFG)
|
Events Flow Graph (EFG)
|
Source Correspondence
|
|
avm_a1p_interrupt
|
|
|
[3813+17+/linux-3.19-rc1/drivers/isdn/hisax/avm_a1p.c]
|